热门标签-网站地图-注册-登陆-手机版-投稿 3D打印网,中国3D打印行业门户网!
当前位置:主页 > 3D打印新闻 > 国内动态 > 正文

国内金属3D打印机大盘点(12)

时间:2016-06-06 22:45 来源:南极熊 作者:中国3D打印网 阅读:

安徽恒利增材制造科技有限公司
http://www.hlzczz.com/

安徽恒利增材制造科技有限公司是芜湖市高层次人才团队与安徽省春谷3D打印智能装备产业技术研究院战略合作投资成立的一家新型3D打印设备研发、生产、销售、应用服务及展示于一体的科技类公司,主要从事自主研发生产销售SLM金属3D打印设备及材料、3D打印加工服务。    安徽恒利公司设立中国兵器工业集团增材制造技术应用中心安徽分中心,面向周边区域内军工企业开展区域性、精细化3D打印技术服务。提供工业3D打印装备及服务一体化综合解决方案,通过拥有自主知识产权的3D打印设备及产品、全面的工艺及雄厚的技术实力为广大用户提供个性化的定制服务。
    安徽恒利增材制造科技有限公司专注于特种金属材料、结构功能一体化材料激光选区熔化3D打印设备的研发、生产、销售。融合3D打印+传统制造,专注于实际企业生产应用服务。

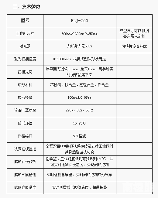
HLJ300
 

 

(责任编辑:admin)

weixin
上一篇:全球首个用3D打印机现场打印的房屋问世
下一篇:从粉体看3D打印
相关内容
最新内容
推荐内容
热点内容
评论
发表评论
请自觉遵守互联网相关的政策法规,严禁发布色情、暴力、反动的言论。
评价:
最新评论 进入详细评论页>>